中国航母核动力成月经话题了。个人认为,近期最可能的还是批量建造003的改进型:舰体适当拉长,解决1号弹射位与前升降机和2号弹射位与斜甲板冲突的问题。动力方面,需要就增加一点功率,如果电弹足够给力,损失一节两节可能也能接受。如果设计改动控制得好,可能航速损失低于一节两节,那就更没问题了。
批量方面,可能再造至少3艘常规动力航母,发挥一点规模经济效应,更重要的是迅速形成战斗力,6艘航母就好用多了。干什么用,就发挥想象力吧,这里不多扯。
另一方面,近期上马核动力航母的话,只能是铀堆。中国核电发展很快,但核电铀堆与舰用铀堆是两路不同的技术,好比民航高涵道比涡扇与战斗机低涵道比涡扇是两回事一样。
铀堆的使用、维护麻烦一堆,未来有一天退役,无害化的问题更大。苏联核潜艇在冷战结束时大批报废,当年没钱、没心思管无害化问题,现在有害化的危险越来越大。中国不会做这种“拆烂污”的事,但什么铀堆的报废、无害化都是麻烦事,这一点不会改变。
钍堆现在还在初级阶段。目前的小试堆是2MWt(t指热功率,不是发电后的电功率),正在设计的是10MWt的中试堆,100MWe(e指电功率,这是能送入电网的功率了)什么时候落地还不知道,貌似国家规划也要到2035年。但上海应用物理研究所2016年一篇综述文章里,提到国家计划要到2050年才达到商用。不管哪一个时间点,都不是近在眼前可能做到的。比照福特级,两座350MWt的铀堆,电功率200MWe。钍堆要达到这样的功率还要上舰,没有至少10-15年不大可能。
钍堆有两个问题。第一个问题是热交换。熔盐的工作温度高,压力低,这是好事。腐蚀性超强,这是坏事,燃料熔盐还带有强烈的放射性,这是坏上加坏。
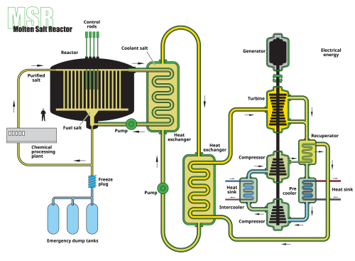
在理论上,熔盐堆只需要两个回路,就像压水堆一样,一回路通过堆芯,带放射性,差别是核燃料的形式,铀堆是固体的燃料棒,与一回路水只有肌肤之亲,而不是盐溶于水,而钍堆是液体燃料,铀钍燃料溶解在熔盐中,但从传热角度来说,两者没有区别;二回路从一回路取热,不带放射性,驱动发电机。事实上,钠冷快堆就是这样的。

液态钠具有传热速率和热容量特别高的好处,但一怕冷却后凝固,二怕遇水爆炸。这两点熔盐其实也有,只是没有那么极端,爆炸也改成腐蚀。钠冷快堆有游泳池式设计和直接设计两个大路子,熔盐取代液态钠后,大体可以照搬设计。也就是说,可以双回路;可以游泳池式,也可以直接式,前者更安全,后者更紧凑。
差别是,在熔盐钍堆里,钍燃料由流动的熔盐携带进入和离去堆芯,堆芯里除了用作中子发生器的少量铀235,没有“分裂核心”(就是燃料棒),而增殖覆盖(绿色)直接溶解在循环的熔盐里。确实,钍堆也是增殖堆,只是常规的增殖堆是把铀238吸收中子后增殖到钚239,而钍堆里是把钍232增殖到铀233。
但钠冷快堆现在陷入低速发展,因为钠与水太八字不合了,几乎所有钠堆都有过漏水爆炸的问题。现在的重点转向铅冷,这解决了钠堆的很多问题,但带来不同的问题,这里不多扯。
当然熔盐也有特殊问题。高温熔盐能溶解金属表面的保护性氧化膜,使金属基底暴露出来并被氧化。镍基合金、特种不锈钢、陶瓷涂层的保护作用都不是绝对的。如果一切理想,单从隔离放射性来说,并无必要增加冷却熔盐回路。但考虑到实际的腐蚀和泄漏问题,这又是必要的,所以熔盐堆实际上采用三回路,在燃料熔盐回路和发电回路之间,增加冷却熔盐回路。

燃料熔盐回路的温度高、压力低(接近常压),水回路的温度低(相对而言)、压力高。加上强腐蚀工质,这使得一回路换热器管壁的压力工作环境很不友好,绝对防漏很难做到。增加的冷却熔盐回路未必采用与燃料熔盐回路相同的熔盐,实际上采用对水和燃料熔盐都化学中性的专用冷却熔盐更好,降低微渗漏的危害。在工作压力上,可能也介于燃料回路和水回路之间,降低压力差,减少开裂和渗漏。
这是工程考虑,不是原理上的必须。在高压泵的轴承密封上有时也用类似思路的设计,用中等压力的“液封隔套”在轴承的高压液端和常压环境之间缓冲一下。
但抗腐蚀从来是一个速率问题,不是“行”、“不行”的问题。也就是说,在特定工况下,如果壁厚能保证在X时间里不少于Y毫米,这就达到抗腐蚀的要求,而不是X年后完好如初。在这方面,有传闻中国已经做到在多少时间里达到多少毫米以内,如果可靠,这有可能意味着双回路的可能性,这将大大减少系统的体积和重量,对上舰是有利的。加厚壁厚当然是另一个办法,但壁厚太大,影响传热,也不行。
另一个问题是回路数。钍堆需要四回路的说法很盛行,如果四回路指发电回路的冷凝器,那是对回路的误解,那只是冷凝器而已,不是单独的回路。
至于第三回路(相当于压水堆的二回路)是用水还是超临界二氧化碳,这就要看设计了,在理论上都可以。水也是可以超临界的。现有试验堆更多用氦。二氧化碳的化学性质与水截然不同,熔盐与二氧化碳接触会发生什么化学反应不大清楚,是否依然需要冷却熔盐回路隔离现在还说不好,但腐蚀问题依然存在。二氧化碳在7.38MPa和31C就达到超临界,但热工循环的压力和温度会高得多。“超碳一号”示范机组的工作压力达到23MPa,与通常用水的火电系统的22MPa差不多,但超临界水回路的话,压力就高达31MPa以上了。从压力差和抗腐蚀的角度来看,超临界二氧化碳还是有问题,还是用冷却熔盐回路隔离一下比较有利。
三回路肯定增大系统体积和重量,但是否就此排除上舰可能,只有更加详细的工程设计才能确定。毕竟钍堆对防护壳和紧急冷却的要求大大降低,减重不是一点点。
第二个问题是钍232到铀233需要27天半衰期的问题。
钍堆以熔盐堆为主。也就是说,钍燃料由熔盐携带,在循环中进入堆芯,受到中子轰击,在两次β衰变后生成铀-233,这才是裂变材料,但需要至少27天的半衰期。成为铀233后,就相对稳定了,半衰期近16万年,实际上就是地老天荒了。

这可以理解为“现在投入的钍燃料需要27天后才能生成铀233,这才是有用的裂变燃料”。这段时间在陆地核电站不是大问题,只要保持长期稳定运行就行,但对于需要随时增减功率的舰用堆很不方便。
铀可以溶解于氟化物熔盐中,以四氟化铀的形式存在,沸点超过1400℃,所以在熔盐里稳定,不会“擅自”气化。四氟化铀通入氟气的话:
四氟化铀+氟气 -> 六氟化铀
六氟化铀沸点为56.5℃,三相点温度约64.5~64.8℃,所以常温常压下是固态直接气化(升华)。换句话说,在熔盐堆的工作温度下,六氟化铀会以气体的形式与其它材料分离。换句话说,在燃料熔盐回路里注入氟气,将四氟化铀转化为六氟化铀,在堆芯中受热时,六氟化铀气化,在离开堆芯时脱离燃料熔盐流,这就是在线分离的基础。
回收后的六氟化铀蒸气导入小罐(必须低于临界质量,否则就当场现颜色了),冷却后成为固体,即可长期保存。如前所述,铀233的半衰期长达16万年,对人类来说,理论上几辈子都不用担忧“过期”的问题。需要用的时候,把存放的六氟化铀加热气化,再通入氢气:
六氟化铀+氢气 -> 四氟化铀+氟化氢
也就是说,钍堆有卖炭翁和柴禾妞两个角色。从钍232增殖为铀233是卖炭翁的角色,把木头烧成炭备用;从铀233裂变发电是柴禾妞的角色,用炭生火做饭。钍堆凑巧是双体合一了。在连续运行中,一面从钍232生产铀233,并以六氟化铀的形式存放起来;在需要增加反应堆出力的时候,把六氟化铀转化为四氟化铀再添加到燃料熔盐回路里,就好比给反应堆加油门了。
这中间有分离设备,在流程上有点小复杂。但以流程设备数认定全系统体积超大,这就武断了。以化工厂为例,同样流程图上一件设备,大小重量天差地远。一台裂解炉差不多可以和国际饭店一样高大沉重,但一台汽水分离器可以只有中巴大小,所以不看设备具体性质就以设备数推断系统大小是不对的。所谓钍堆功率密度低于光伏、风电更不靠谱,这是怎么比出来的?比占地?比设备总重量?武威只是比零功率大一点的试验堆,用这作为功率密度的比照肯定不行。商用钍堆发电如果功率密度还不及光伏、风电,那发改委和中科院的人该去领盒饭。
当然,氟化氢遇水就成为氢氟酸,这是已知最强酸之一(呃,说“之一”是怕打脸,还有一样强或者更强的酸吗?),腐蚀性惊人。加上熔盐本身的腐蚀性,这是钍堆最大的工程挑战。
据说江南厂设计的钍堆集装箱船上,钍堆系统需要每15-20年停船翻修,估计需要把熔盐回路的相关设备都拆换,才能在抗腐蚀方面“再管15-20年”。钍堆上舰的话,也免不了这个问题。
但最重要的是:钍堆上舰没有理论上的不可行性,在工程上,江南厂也证明了原理可行性,尽管现在还没有物理打通整个技术路线。


