不就是篡改燃油效率数据,那么大一艘潜艇,还在乎这点油耗?
话可不能这样说。
要知道,这只是被曝光,被查出来的。
那么,没查出来的又有多少呢?
如果你发现了一只蟑螂,那么黑暗里有无数只蟑螂,因为黑暗中的蟑螂已经装不下了。
今天他可以为了让燃油消耗率达标,纂改检测设备,那么明天,发动机的核心部件就敢直接给你造假。
不只是这样,日本媒体还曝光,川崎重工业公司还与海上自卫队的一些官员勾结,操控分包商捏造虚假交易,获得十多亿日元秘密资金,用于行贿海上自卫队潜艇队员,以此来给造假行为提供保障。
川崎重工是日本非常的重要防卫军工生产商,每年与防卫省相关合同额达到2000亿日元以上。
目前,日本现役22艘潜艇中,半数为川崎重工生产。
现在居然出现了这样的丑闻,日本潜艇的战斗力,可想而知。
就这,还嚷嚷着台湾有事就是日本有事,不知道他们哪来的自信?说不定,潜艇刚出母港,还没到台湾海峡呢,就出故障报废了。
在这件事曝光之后,日本高层很愤怒,非常非常的愤怒,他们发誓要严查到底,绝不姑息。
所以,日本防卫省经过反复研究做出了决定:停止川崎重工业公司参与招标两个半月。。。
好重的处罚啊。
而作为涉事方的川崎重工,面对如此恶劣的造假丑闻,知道他们是如何应对的吗?
鞠躬,鞠躬,鞠躬道歉。
我们知道错了,我们由衷的向社会公众以及广大消费者们表示歉意。
然后?
没有然后了,我们在场的都是坐着劳斯莱斯,丰田世纪,迈巴赫来的亿万富翁,你们台下这些开着马自达的记者们还想怎么样?
能给你们鞠躬就已经很不错了!

2017年,日本钢铁企业神户制钢所承认,旗下业务部门通过篡改产品出厂数据,将大量未达标产品冒充合格产品出售。
2021年,多家媒体披露,日本三菱电机设在长崎的一家工厂没有完全按照用户要求检验产品,长期伪造检验数据,这种做法最早可追溯至1985年前后。
2022年,日野汽车曝出引擎尾气排放以及油耗数据造假丑闻。
到了2024年,被曝光造价问题的日本企业更多了。
1月,丰田旗下重要部件商丰田自动织机被报道有3款汽车发动机存在数据造假行为;
4月,日本大型重工业公司IHI宣布,其下属一家子公司2003年以来篡改超过4000台发动机的燃油效率数据,以使测试数据看起来更“漂亮”;
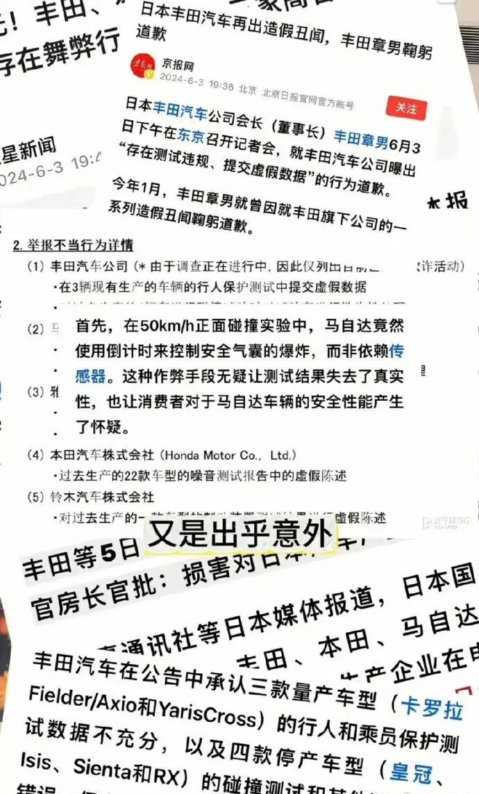
6月,日本国土交通省通报称,丰田、本田、马自达、雅马哈、铃木5家企业的38种车型存在碰撞数据篡改、发动机功率测试舞弊、刹车性能数据造假等多种违规行为,问题涉及约518万辆汽车,引发大规模车辆召回,多家车企高层面对公众鞠躬道歉。
9月,日本最大的铁路客运公司——东日本旅客铁路公司和日本最大的铁路货运企业——日本货物铁道公司都被曝出在列车车轮安装过程中存在测试数据造假等违规行为。




说真的,对于这些我们都已经看麻木了。
因为如果只有一两家企业出现问题,那还能归结于个别企业自身的问题,可现在呢?
日本制造业集体爆出造假丑闻,这就已经不仅仅是企业的问题了,日本政府也难辞其咎。
他们在标准制定、监督检查、惩罚机制上存在着巨大的疏忽。
为什么不处罚这些企业呢?
只是高高举起,轻轻放下?
其实原因很简单,因为日本政府也知道,这不是几次简单的处罚就能解决的事情,这些企业造假其背后反映的,是日本制造业的结构性困局。
首先,是人口老龄化。
日本人口老龄化的程度空前严重。
目前日本共有65岁及以上老年人3692万人,占日本全国总人口比例接近30%,创历史新高。
这意味着,每10个日本人里面,就有3个是65岁以上的老人。

空前严重的老龄化,这直接就导致了日本劳动力结构的崩塌。
不仅全国劳动力严重短缺,缺口超千万,建筑业43%的木匠超65岁,连军队和外交部都招不满人。
更要命的是:制造业技术传承断层了。
比如日本造船业,工程师平均年龄45岁,35岁以下青年工程师不足12%。
而在大阪轴承厂里,最年长员工居然79岁,这么大岁数了,还奋战在一线岗位,而年轻技工几乎绝迹。
等这一批老的慢慢退下来,后继无人,你说这制造业能不出问题吗?
不仅是上面的工程师出现了技术断层,往下面看,日本的产业工人数量也出现了断崖式下滑。
1992年,日本制造业就业人数达到峰值,约为1569万人。
但是,根据2024年6月的劳动力调查,日本制造业就业人数为1051万人,下降了50%。

除了人口因素之外,1990年之后,日本经历了“失去的30年”。
这里面最直接的影响有两个。
第一,日本制造业开始向海外转移。
1985年,日本汽车企业海外生产比率仅为5.6%。
但到了2020年,日本汽车行业的海外生产比率达到了44.4%。
不仅是生产转移,研发活动也开始出现向外转移的迹象。
同样以日本的汽车产业为例,2010年该行业海外研发费用为847亿日元,而到了2020年这一费用已增至2482亿日元,10年间增长了近三倍。
制造业生产、研发活动向外转移的直接后果则是,日本制造业的竞争力出现明显下滑。
随之而来的,就是逐步的产业空心化。

第二个重要的影响,就是日本央行启动了超级宽松的货币政策。
在长期零利率甚至负利率环境下,企业融资成本几乎为零。
按理说,这是一件好事啊,可以加大投资,扩大生产。
但是那些资本家们可不是这样想的。
这么说吧,日元现在零利率,借1个亿,一年之后,还是1个亿,可是隔壁的美元,一年有4%的利息啊。
如果将日元换成美元套利,一年稳赚400万块钱。
这还只是简单的货币套利,如果购买一些金融产品,基金,债券呢,年化轻松可以到8-10%以上。
如果你是企业主,你会怎么做?
是辛辛苦苦的,冒着亏损的风险去办企业,起早贪黑,累死累活的,搞不好一年下来还得亏点钱。
还是选择金融套利的方式,去躺赚?
那必然是后者呀。
所以这也是为什么前段时间日元宣布加息之后,全世界的金融市场都在短时间内受到了一定程度的影响。
因为那些套利的日元回流了一部分,抽走了一些流动性。
于是,在超级宽松,长长期零利率甚至负利率环境下,为了追求利益,日本企业更倾向于金融投机而非技术研发。
导致日本国内产业投资被持续抽血,长期忽视质量建设。
然后,又为了维持亮眼的业绩表现,保证股价增长,企业管理层就默许了下面的造假行为。
除此之外,还有日本企业曾经被视为“经营三大法宝”的:年功序列制,终身雇佣制,以及企业内工会。
之前还被一些人写文章,给吹得神乎其神,称其为“经济增长的强劲引擎”。
可现在呢?
引擎变成了枷锁。

先说年功序列制,这本来是一种奖励机制,可是被扭曲了。
员工为了工龄而非绩效努力,反正干好干坏都一个样啊,创新与质量意识弱化,造假就成了他们低成本的捷径。
然后终身雇佣又造成了该退的不退,管理层级过多,信息传递失真,总部难以及时发现一线造假,所以日本那些企业造假的丑闻要么不曝光,一出事就是20年,30年。
最后就是工会了。
为了保证就业,欺上瞒下,抵制企业改革,甚至参与隐瞒造假。

这一系列的原因,造成了日本制造业的结构性困局。
他们想过要去改变,可是积重难返,从何改起呢?
所以,就我说的,要不了多久,某个日本巨头又要曝光惊天造假丑闻了。
然后,又是鞠躬道歉。
躬匠精神继续。
照这样发展下去,未来,日本人的“好日子”,可还在后面呢。


