02月21日:
撕裂且危险的世界:当下国际安全形势多维透视
特朗普:美印达成贸易协议,降关税_本报驻美国特约记者
北约加码北极军事部署
![]() |
![]() |
![]() |

02月20日:
国际关系中的人_变数与变局
世界密切关注美伊谈判结果_本报驻埃及特派记者
拉美地区“粉红”左翼政府对发展权的保障_以拉美六国为例
![]() |
![]() |
![]() |

02月19日:
黄金:史诗级行情后的重新审视
海菲曼(920183):北交所新股申购报告:稀缺高端电声品牌,品牌跻身全球HiFi耳机第一梯队
听拉美人讲述美对委动武“冲击波”_本报记者__白云怡
![]() |
![]() |
![]() |

02月18日:
当代拉美左翼政府对美硬性制衡政策的逻辑_思特格奇
通信:加速菲律宾的5G和5G-Advanced推进:成功路线图
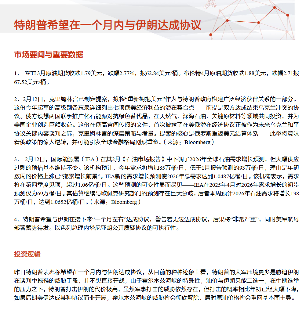
特朗普希望在一个月内与伊朗达成协议
![]() |
![]() |
![]() |

以上资料的下载地址为:
(下方链接领取PDF文件)














