前言:本文5000字,回看四年前这篇长文,大家再结合现在伊朗战争,中美科技竞争,去美元化,反内卷等会有极大的感悟,也会对未来有更强的信心。四年前这篇文章,我预判了转型要四五年的时间,恰好今年国家宣布了要结束内卷,正好是第四年!
这两天大家被任正非的把寒气传递下去给刷屏了,美股中概股和A股都应声下跌。大家的问题无非两个,第一个是任老爷子的世界经济进入十年衰退究竟有没有道理,第二个是咱们还会有好日子吗?啥时候才能有好日子?
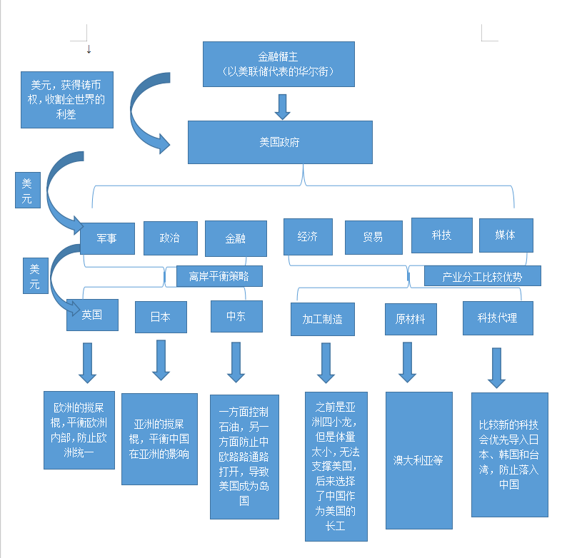
回答这两个问题,灵哥先给大家看两张图,这两张图准确的描述了美国是如何用金融控制世界,和中国如何用锚定美元的金融来进行实体生产。


两张图描述的对应关系很清楚了,我就不展开了。
之所以在二战后的历史上,没有一个老二能挑战美国,无论是苏联还是日本,包括拉丁美洲陷入中产阶级陷阱,和东南亚97年发生金融危机;我们拿这两张图就很清楚的明了,全世界寄生在美元体系上发展,相当于脖子上有一根绳,而这根绳子是被美国掌握在手中。
无论这个经济体成长到多大,即使是和美国体量一样大,只要这根绳子勒住了脖子,那美国也可以轻松把你放倒。
但是问题在于,如果脖子上不套这根绳子,任何国家压根就发展不起来。这就是全球各国面对美国霸权的两难境地,也就是尼克松时期国务卿康纳利那句名言:美元是我们的货币,你们的麻烦。
不仅美元,美国制霸全球的三大法宝,美元,美军,美语,分别从货币,军事,和舆论在全球布下天罗地网。
即使是拥有中国政府力挺的华为,也不免在第一轮的交锋中败下阵来。辩证来看,华为的确遇到很多难,但并不代表我们所有的领域似乎都要只顾利润现金流,不管规模了。比如新能源汽车,仍然在高速发展,对这方面我们要很客观辩证的去看待每个行业身处的周期和位置。
但未来五年的确是一个大转型期,对于没有做好准备的朋友,未来五年的确并不容易。
第二次大转型
有一句话说的好,改革开放前我们是苏联派当家,改革开放之后我们是美国派当家,而现在到以后是中国派当家。
我们的工业化是从苏联援助的156个工业项目开始的,从这156个项目,我们快速的建立了我们自己的重工业体系,并以此为基础建立了联合国所有工业门类的全球最齐的工业体系。
然而这不是没有代价的,苏联的工程师,苏联的图纸,苏联的技术,苏联的零配件,苏联的语言,最后苏联思维训练成长起来的干部。
电视剧《亮剑》中,丁伟的毕业论文,以北方为假想敌,结果被几乎全部的教员学员申斥,几乎是认为大逆不道,后来在领导的鼓励下,他才敢把自己认为可能会和北方进行冲突的论文演示出来。
官僚体系,干部,是很容易教条的,这跟一把手领导人完全不一样。
当赫鲁晓夫试图要把中国变成苏联和美国争霸的附庸,要把舰队开到中国领海,搞长波电台等一系列事件,毛主席不同意,双方就翻脸了。苏联撤走了所有的援助专家,断了所有的零部件供应,并且陈兵边境,甚至恫吓要打核大战。
我们被迫进入一个需要靠自己自力更生的巨大的转型期,那时候毛主席搞三线工程,让知识分子下农村,提出反对教条主义,反对苏修。所谓的反对教条主义,就是需要官僚要摆脱自身利益的局限性,和中央的新政策保持一致。
这个转型是很痛苦的,有人会问,为什么我们当时要全盘苏化,我们不能一边靠苏联,一边靠美国,像今天印度这样,两头骑墙。
这种想法是不现实的,如果你不是真心绑在一条船上,不纳投名状,人家凭什么相信你,凭什么要真心的帮你把一个工业体系给从零给建立起来。
之后的事情大家就了解了,尼克松访华,中美和解建交,中国进入改革开放,发展市场经济,我们彻底的从苏联倒向了美国,发展了四十年。
过去这些年,我们其实已经在经历第二次大转型,从美国派转变成中国派。
我们讲苏联派,美国派,中国派,讲的不仅仅是官僚,其实是包括意识形态,经济管理方式等一整套的操作系统。
可以说,苏联给我们的是操作系统1.0,这个操作系统是国家主导的计划经济,俗称集中力量办大事儿。这话说得简单,背后是一整套的自上而下的系统设计。没有这套设计,原子弹也造不出来。
但是苏联体系的弱点在市场,在民生,在金融,在发挥普通老百姓的积极性。这是西方社会的优势所在,西方社会充分利用了金融的手段,和人性的弱点进行结合,通过市场机制来推动创新,并且有效改善了民生。
这就是操作系统2.0,是美国体系的优势所在。
这其中最具有点石成金的魔法作用的,是货币政策,是和黄金脱钩之后的信用货币。世界居然能在一个没有贵金属锚定的货币泡泡中挺过了50年。
奥地利经济学派知名的经济学家罗斯巴德曾经把中央银行称之为骗局,认为中央银行就是为了合法制造通胀,剥夺普通人财富而创建的。
某种程度上他是对的,但是如果没有现代货币政策制造出来的通胀,也就没有现代经济。
美国的中央银行体系,对货币的宏观政策,基础建设投资,城市化经验,房地产,消费主义,市场经济,广告营销等一整套的现代经济手法学到中国,我们的操作系统就升级到了2.0.
这套体系为什么牛逼?是因为在资源的聚拢层面,苏联的体系要靠计划指令,但美国却建立了以金融来收割精妙体系,这比苏联的体系要高效多了。
我们在依附这套体系中,发展了城市,修建了无数的道路,成为了世界工厂,成就了高度发达的互联网,培养了大量的产业从业者和中产阶级,但也有负面作用。
不要忘记全球收割体系的终点是美国,我们发展的越快,在快速聚拢财富的同时,也在被美国勒住脖子,向美国输送着财富。
换句话说,印度虽然落后,但是美国收割也很不容易。我们越发达,越进步,经济效率越高,被美国收割的效率也就越高。因为归根到底,我们的货币是锚定在外储上的。我们的产业是依靠巨大的海外投资发展起来的,美资公司在中国的平均利润是12%,超过他们在海外其他市场平均利润的两倍。我们用我们的勤劳支撑着美国的资本回报,他们可以合法的把利润汇出去。
拒绝G2
要摆脱被西方国家吸血的情况,我们就需要开启操作系统3.0,中国派。这是一个巨大的转型工程,不是今天开始的。
2010年我们GDP超过日本就开始了,美国立刻就意识到中国今非昔比,奥巴马来找我们谈G2。所谓G2,就是中美合作,中国乖乖的做美国的小跟班,美国保证中国的利益份额,中国也不能打美国高端的主意。
结果被我们拒绝了,我们反手提出要建设新型大国关系,美国当然也不能接受。
之后我们歼20就出来了,美国就着急了,因为称霸全球的三大法宝,美元美军美语,军事上被中国撕开一个口子这不是好事儿。2016年南海对峙,美国没有占到便宜,灰头土脸退走。
2017年之后,中国海军从此开启下饺子。这一次围台军演,美国里根号航母退避三舍,可以很清楚知道美军霸权已破。西方国家再也不能像鸦片战争那样把船开到镇江港,然后耀武扬威逼迫签订不平等条约了。
破除美元霸权就更难了,我们做不到去收割全球,但我们这几年首先是夯实篱笆,防止被恶意收割。
我们对外汇的流入流出都做了更严格的管控。各种地下钱庄,澳门赌场被端掉,各路原来的叠码仔富豪被抓,禁止P2P,打击电信诈骗,都是为了防止财富外流。
我们对互联网进行了反垄断,对房地产进行了三条红线的管控。
我们初步做到了遏制资本的无序扩张,然后把巨额财富输送到海外去。
当然有人会问,为什么我们不货币立刻独立自主,为什么我们还要赚美元?有些人被网络上一些别有用心的自媒体蛊惑,总是问愚蠢的问题。
之所以要赚美元,是因为全世界的能源和大宗商品都用美元定价,全世界的高科技产品也都用美元定价。我们过去外贸透支了那么多的环境,那么多人的青春,赚那微薄的加工费,那真的是没有办法的事情。
我们去年第一大进口商品是芯片,花了4400亿美元,第二大进口商品是石油,花了2700亿美元。
解决的方法,产业升级,芯片国产化,减少能源对石油的依赖,推动石油人民币交易。
美国对我们的封锁和俄乌战争帮助了我们。美国的封锁让我们抛弃了幻想,在芯片产业的每一个细分赛道都在研发赛跑。现在已经比较确定的是14纳米以上的成熟制程芯片,中国在2024将投产31家工厂,到时候成熟制程就会变成白菜价,海外效率不够高的企业会被挤垮。
俄乌战争加速了去美元化,不仅是俄罗斯主动向我们靠拢,施加俄罗斯在欧亚大陆的地缘影响力,从中东到中亚到印度都在推动去美元化。我们跟沙特的关系也有实质性的进展,推动石油人民币计价。
容易吗?不容易!有没有成效,有成效。我们2021年从全球的石油进口比前一年减少了5.4%,芯片上半年减少了10%以上。
但现在就说不要赚美元,彻底脱钩?那是痴人说梦,时机未到,节奏错了就是自己找死。
但是方向就是这个方向。现在国家都在谈高质量发展,为什么很多人觉得日子难过,最主要的原因是方向变了,我们过去推动GDP不惜一切代价的高速发展,是因为我们还很落后。我们首先的目标是追求发展,只要能把整个国家用系统2.0的那套方法快速实现现代化,形成一个高效的经济运转体系(收割体系),被美国吸血也就忍了。
现在不是这样了,如果用另外一句话,苏联1.0的体系让我们站起来,美国2.0的操作系统让我们富起来,我们要靠自己的3.0体系强起来。
房子建得够多了,靠房地产成不了世界强国,这话某种程度上是对的。我们不能只有一个华为,我们需要很多个华为出去外卷,而不是停留在国内的舒适区内卷。
但整个的大转型,从被美国吸血,依附在美元体系下生产,转型到“去依附”,以中国自己独立的金融体系和本国内需进行生产,是有挑战的。
特别我们并不想像西方国家那样,通过军事冲突,所谓修昔底德陷阱,把世界砸烂重建的方式来塑造新秩序,我们需要通过和平的方式,市场的方式,符合国际规则的方式完成对美国的去依附,完成这场大转型。
必然会遇到巨大的转型之痛,灵哥下面列5点。
转型之痛
1.外卷不易
出去割韭菜是极其困难的,因为海外市场也是被美军美语美元霸权所垄断的,形成了巨大惯性,要想虎口夺食,存量博弈,何其困难。
很多海外国家连基础设施都不完备,所以很多企业注定不会像过去十几年纵横中国市场那么容易。
大多数发展中国家只有人口,没有消费力,没有财富创造能力,没有韭菜长成,也没有高效的收割机制,而形成这一切都需要时间。
而对于美国为首的发达国家,已经通过结盟的手段把中国企业从其市场排斥出去,比如华为的5G。比如一度facebook的小扎曾经试图找特朗普封杀tiktok,还好tiktok的主要股东都是美国红杉这样有头有脸的美资机构,美资占多数,小扎才没得逞。
连印度都有样学样,用各种非市场手段想办法打压排斥小米,Vivo这样的公司,为的是把巨大的手机市场留给自己家的土豪,莫迪好友印度首富拥有的信实集团。
2.超前建设
6月份我去了四川,云南,广西等西南边陲旅行,让我惊讶的是很多县城都修得很漂亮,道路等基础设施,绿化都跟我十年前去的印象差别巨大。
很多小城市修的堪比新加坡瑞士,我们得承认现状是中国的基础建设,城市风貌远远超前,但很多城市的产业和财政能力远远落后。
四川的第二大城市宜宾,过去只靠五粮液这样的一家大企业,一直到最近这两年才开始转型引入宁德时代这样的动力电池行业。但大量的四川城市仍然是缺少足够造血的产业,2021年中国财政赤字,四川全国第一,高达6400亿。
阆中市前段时间被传把食堂20年专营权卖掉,就是房地产下行,却又找不到新的产业来填补的困境。
超前建设固然城市风貌好了,但是超前建设并不是没有代价,债务如达摩克里斯之剑,2021年我们的宏观负债率是272%,大多数地区造血能力远远不够支付债务利息。只能举新债还旧债。
3.房地产转向过大
中国经济增长每年有20%是和房地产相关,解决了上下游7000万的就业问题。地方财政对房地产的依赖度是35%到55%。
但是过度依赖房地产的危害是显而易见的,今天一切的社会乱象的根源都来自于2016年那一波房地产翻倍式上涨。
要抑制投机,把我们过去从土地财政为驱动的发展模式,转变为美国这样以金融和高科技为驱动的创新发展模式,需要时间。
我们的新经济体量如新能源等虽然也增长很快,但整个体量还远远不能和房地产相比。房地产过快下行,房地产产业链受到的巨大冲击,带来的民众预期下降是实实在在的,消费和内需就受到了很大影响。
4.预期转弱和需求收缩
预期转弱和消费需求收缩是多重因素引起的,房地产的低迷只是一方面,不断的抗疫是另外一方面。世界形势也会影响普通人,战争,饥荒,瘟疫,死亡,圣经里的天启四骑士在2022年罕见的都集齐了。
上半年中国住户存款增加10.33万亿元,你说老百姓手上没钱吗?有钱,但是对未来有信心吗?很多人没信心,所以不敢消费。更不敢去盲目投资或者创业。
5.资本和生产力错配
在投资层面,当下存在一个巨大的错配问题。财富大量掌握在中老年人手里,但今天社会变化的太快,很多人和今天社会发展趋势是脱节的,是错配的。
在过去房地产大行其道的年代,这种错配还不明显。因为资本只要投在了和房地产相关的领域,绝大部分情形都是可以增值的。但现在当驱动中国经济转型的创新力变成科技之后,这种错配就显得很严重。很多地方政府都想发展高科技,但缺项目。
在文化和消费领域,年轻人主导了潮流,这方面中老年人财富掌握者也很难跟得上这股潮流。
这些错配,让资金在当下的情形很难匹配到优质的项目或者创业机会,造成民间投资的活力严重不足。
很多官僚也是错配的,也是跟不上时代的,无法理解和认同我们正在做的中国派3.0系统的,这些官僚的淘汰也都需要时间,我这里就不展开了。
结语:
复仇者联盟里奇异博士穿越时空,观察了超过1400万种可能的未来,最终找到了灭霸失败的结局,而代价居然是把宝石献给灭霸。
当今天大家感慨艰难时,不如换一个角度,也许历史不能重复,但当下可能是平行宇宙中最好的一个版本。
如果当初我们没有靠向苏联,我们的156项工业基础就完全不可能建立,我们今天很可能就是印度,没有完整的工业体系。如果我们当初不跟苏联闹翻,我们就会沦为苏联的附庸,很可能我们北方土地已经变成黄俄罗斯。
如果我们没有改革开放和美国合作,我们很难学会美国这一套高超的现代社会的控制和收割体系,我们就不可能激发市场的力量改善民生。
但如果我们不跟美国做切割,我们只会沦为美国金融收割下的奴隶,我们会变成日本,随便被打倒一下就进入资产负债表衰退,房地产腰斩,海量财富涌出,就进入失落的30年。
最重要的是这种金融收割来回折磨你几次,心气就没了。被收割惯了,就会有斯德哥尔摩综合症,除了世世代代当奴隶就没有选择。就像日本今天的年轻人从昭和男儿,变成了平成废柴。美国人会怕这样的日本人吗,会怕日本第二次威胁美国的地位吗,完全不会。
从苏联的1.0体系到美国的2.0体系,我们有长达十几年的社会转型期。我相信从2.0体系转型到中国人自己主导的财富和经济体系,我们不需要十几年的时间,四到五年就可以渡过难关。
防御,相持,反攻。论持久战,美中霸权交替三十年,08年到2020年第一阶段贸易协定达成,是美国在进攻,我们扛住了进攻。2020年至今,中美在相持,也就有了美国没有资格从实力角度的说法,这个阶段一直要持续到收复台湾,然后进入大决战的反攻。
美国的全球体系瓦解,届时就如前苏联倒下一样,留下丰盛的尸体,即使是蝼蚁也能喝到一碗汤。


